Servidores PPPI

- Servidores PPPI - Pró-reitor e Diretorias
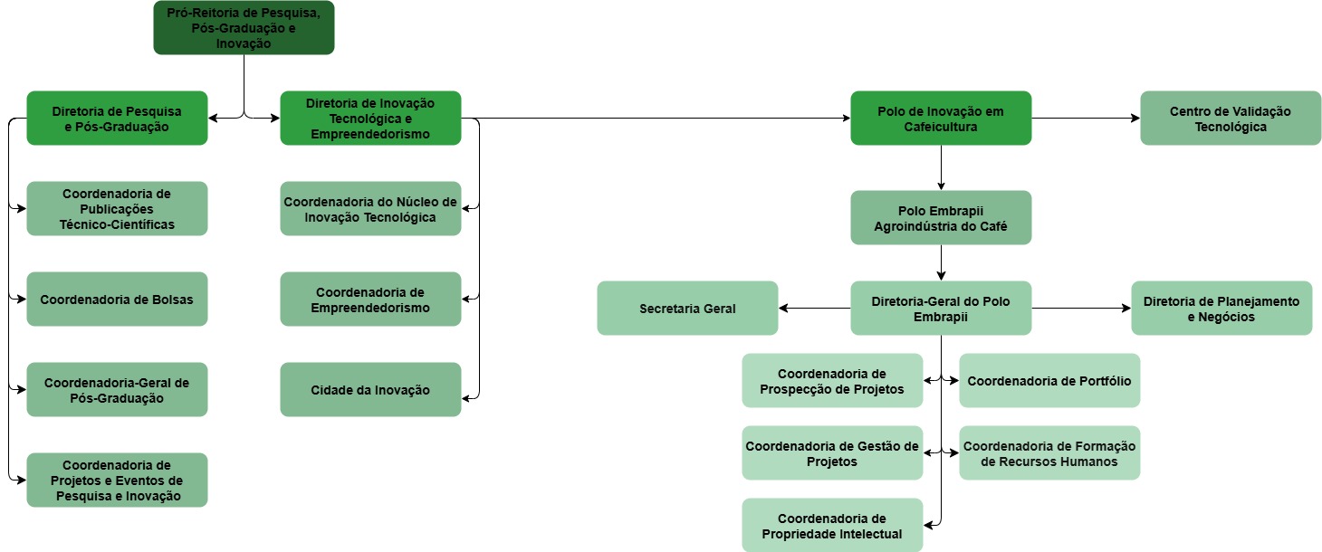
Pró-Reitor de Pesquisa, Pós-Graduação e Inovação
Carlos Henrique Rodrigues Reinato
Telefone: (35) 3449-6185
Diretora de Pesquisa e Pós-Graduação
Nathália Luiz de Freitas Braga
Telefone: (35) 3449-6185
E-mail: Este endereço de email está sendo protegido de spambots. Você precisa do JavaScript ativado para vê-lo.
Horários: Seg: 8h às 12h30 - 13h às 17h30
Ter. a Sex.: 9h às 12h30 - 13h às 17h30
Diretora de Inovação Tecnológica e Empreendedorismo
Paula Magda da Silva Roma
Telefone: (35) 3449-6278
E-mail: Este endereço de email está sendo protegido de spambots. Você precisa do JavaScript ativado para vê-lo.
Horários: Seg. a Sex.: 9h às 12h - 13h às 17h
Diretor do Polo de Inovação Agroindústria do Café Ifsuldeminas- Unidade Embrapii
Leandro Carlos Paiva
Telefone: 35 9 88543207
E-mail: Este endereço de email está sendo protegido de spambots. Você precisa do JavaScript ativado para vê-lo.
Horários: Seg. a Sex.: 7h às 11h - 13h às 17h
- Demais Servidores:
Coordenadora de Bolsas:
Kelli Pereira de Oliveira Faria
Telefone: (35) 3449-6153 (WhatsApp)
E-mails: Este endereço de email está sendo protegido de spambots. Você precisa do JavaScript ativado para vê-lo.
Horários: Seg. Ter. e Qui: 7h30-16h30
Qua. e Sex.: 10h-19h (Presencial)
Coordenador Geral de Pós-Graduação:
Lindolfo Ribeiro da Silva Junior
Telefone: (35) 3449-6253
E-mail: Este endereço de email está sendo protegido de spambots. Você precisa do JavaScript ativado para vê-lo.
Horário: Seg. Ter. e Qui: 8:30h às 12h - 13h às 17:30h
Qua. e Sex.: 9h às 12h - 13h às 18h00
Coordenador do Núcleo de Inovação Tecnológica:
Rafael dos Santos Alves Fonseca
Telefone: (35) 3449-6278
E-mail: Este endereço de email está sendo protegido de spambots. Você precisa do JavaScript ativado para vê-lo.
Horário: Seg. a Sex.: 8h às 12h - 13h às 17h
Coordenador do Centro de Validação Tecnológica - CVT:
CVT Café
Felipe Campos Figueiredo
Telefone: (35) 98875-7512
E-mail: Este endereço de email está sendo protegido de spambots. Você precisa do JavaScript ativado para vê-lo.
Ariana Vieira Silva
Telefone: (35) 99921-8996
E-mail: Este endereço de email está sendo protegido de spambots. Você precisa do JavaScript ativado para vê-lo.
Coordenador do Projeto Empreende IFSULDEMINAS
Roberto Nunes Duarte
Telefone: (35) 3449-6278
E-mail: Este endereço de email está sendo protegido de spambots. Você precisa do JavaScript ativado para vê-lo.
E-mail: Este endereço de email está sendo protegido de spambots. Você precisa do JavaScript ativado para vê-lo.
Responsável pelo Cartão Pesquisador e pela Revista Agrogeoambiental
Alan Silva Fialho
Telefone: (35) 3449-6253
E-mail: Este endereço de email está sendo protegido de spambots. Você precisa do JavaScript ativado para vê-lo.
E-mail: Este endereço de email está sendo protegido de spambots. Você precisa do JavaScript ativado para vê-lo.
Horário: Seg. a sex.: 07h às 13h
Secretário da Câmara de Pesquisa, Pós-graduação e Inovação (CAPEPI) e do Colegiado de Ensino, Pesquisa e Extensão (CEPE)
Cesar Batista de Morais
Telefone: (35) 3449-6253
E-mail: Este endereço de email está sendo protegido de spambots. Você precisa do JavaScript ativado para vê-lo.
Horário: Seg. Ter. e Qui.: 13h às 19h
Qua e Sex: 7h às 13h
Auxiliar em Administração: Responsável pelos editais da DPPG
Mônica Ribeiro de Araújo
Telefone: (35) 3449-6253
E-mail: Este endereço de email está sendo protegido de spambots. Você precisa do JavaScript ativado para vê-lo.
Horário: Seg. a Sex.: 9h às 12h - 13h às 18h
- Terceirizados:
Secretário da Comissão de Ética no Uso de Animais (CEUA) e do Comitê de Ética em Pesquisa com Seres Humanos (CEP) - Diretoria de Pesquisa e Pós-Graduação
José Carlos Bressane Souza
E-mail: Este endereço de email está sendo protegido de spambots. Você precisa do JavaScript ativado para vê-lo.
E-mail: Este endereço de email está sendo protegido de spambots. Você precisa do JavaScript ativado para vê-lo.
E-mail: Este endereço de email está sendo protegido de spambots. Você precisa do JavaScript ativado para vê-lo.
Horário: Seg. a Sex.: 8h às 11h - 12h às 17h
Auxiliar Administrativo - Diretoria de Inovação Tecnológica e Empreendedorismo
Lara Kamily Silva Mendes
E-mail: Este endereço de email está sendo protegido de spambots. Você precisa do JavaScript ativado para vê-lo.
Horário: Seg. a Sex.: 8h às 12h - 13h às 17h
- Bolsistas:
Bolsista de Apoio à Pós-Graduação - Diretoria de Pesquisa e Pós-Graduação
Sonia Regina Kameda
E-mail: Este endereço de email está sendo protegido de spambots. Você precisa do JavaScript ativado para vê-lo.
Horário: Seg.: 13h às 17h
Ter. a Sex.: 7h às 12h
Bolsista do Escritório de Projetos - Diretoria de Inovação Tecnológica e Empreendedorismo
Matheus Faria Ribeiro
E-mail: Este endereço de email está sendo protegido de spambots. Você precisa do JavaScript ativado para vê-lo.
Horário: Seg a sex: 8h às 13h
- Estagiários:
Diretoria de Pesquisa e Pós-Graduação
Maryana Prado Almeida
E-mail: Este endereço de email está sendo protegido de spambots. Você precisa do JavaScript ativado para vê-lo.
Diretoria de Inovação Tecnológica e Empreendedorismo
Bruno Guilherme Pereira Gomes
E-mail: Este endereço de email está sendo protegido de spambots. Você precisa do JavaScript ativado para vê-lo.
Redes Sociais